

Did you know that 40% of group booking inquiries go unanswered after business hours, leading to lost revenue for hotels? In the fast-paced hospitality industry, guests expect instant responses—and that's where MIA comes ...
Did you know that 40% of group booking inquiries go unanswered after business hours, leading to lost revenue for hotels? In the fast-paced hospitality industry, guests expect instant responses — and that's where MIA comes in.
In today's competitive hospitality landscape, delivering an exceptional guest experience is more critical than ever. With rising guest expectations and the need for swift, personalized service, hotels require innovative solutions that combine efficiency with a human touch. Enter MIA – My Intelligent Assistant, an AI-powered digital concierge engineered to transform hotel operations by:
- Automating routine tasks
- Streamlining reservation processes
- Proactively engaging with guests at every touchpoint
1. 24/7 Support for Group Booking Inquiries
MIA empowers hotels to offer round-the-clock support specifically for group or event booking inquiries. Whether potential guests reach out via chat or voice, MIA handles every interaction with a warm, professional tone — ensuring no booking opportunity is missed, no matter when the inquiry comes in.
2. Seamless Reservation Inquiry and Data Capture
When a booking inquiry is initiated, MIA guides guests through each step of the process, collecting all essential details such as:
- Preferred dates and event specifics
- Number of guests and room or venue requirements
- Contact information for follow-up
All interactions are conducted in a natural, human-like conversational tone — seamless for the guest, and highly structured for the hotel. By simplifying the inquiry process, MIA not only enhances the guest experience but also minimises manual errors, ensuring every potential lead is accurately captured.
3. Advanced Email & Contact Number Extraction for Accurate Lead Generation
One of the standout features of MIA is its ability to capture email addresses directly from voice conversations — a capability that very few voice bots offer. Key highlights include:
- Voice-to-email capture: Extracts email addresses during live voice conversations without requiring manual input from the guest.
- Real-time validation: Validates email addresses instantly to confirm deliverability and reduce bounce rates.
- Enhanced lead quality: Every lead is complete with verified contact details, giving your sales team everything they need for timely, targeted follow-up.
This advanced functionality is key to converting first-touch inquiries into actionable, high-quality leads.
4. Proactive Outbound Calls for Follow-Up
MIA doesn't just wait for inquiries — it takes a proactive role in lead management. When additional follow-up is needed, MIA can:
- Automatically initiate outbound calls to potential group booking leads
- Deliver timely confirmation and assistance without delays
- Intelligently filter and forward calls to the reception desk when human involvement is required
This proactive outreach minimises delays, reinforces a high-touch service experience, and helps convert inquiries into confirmed reservations.
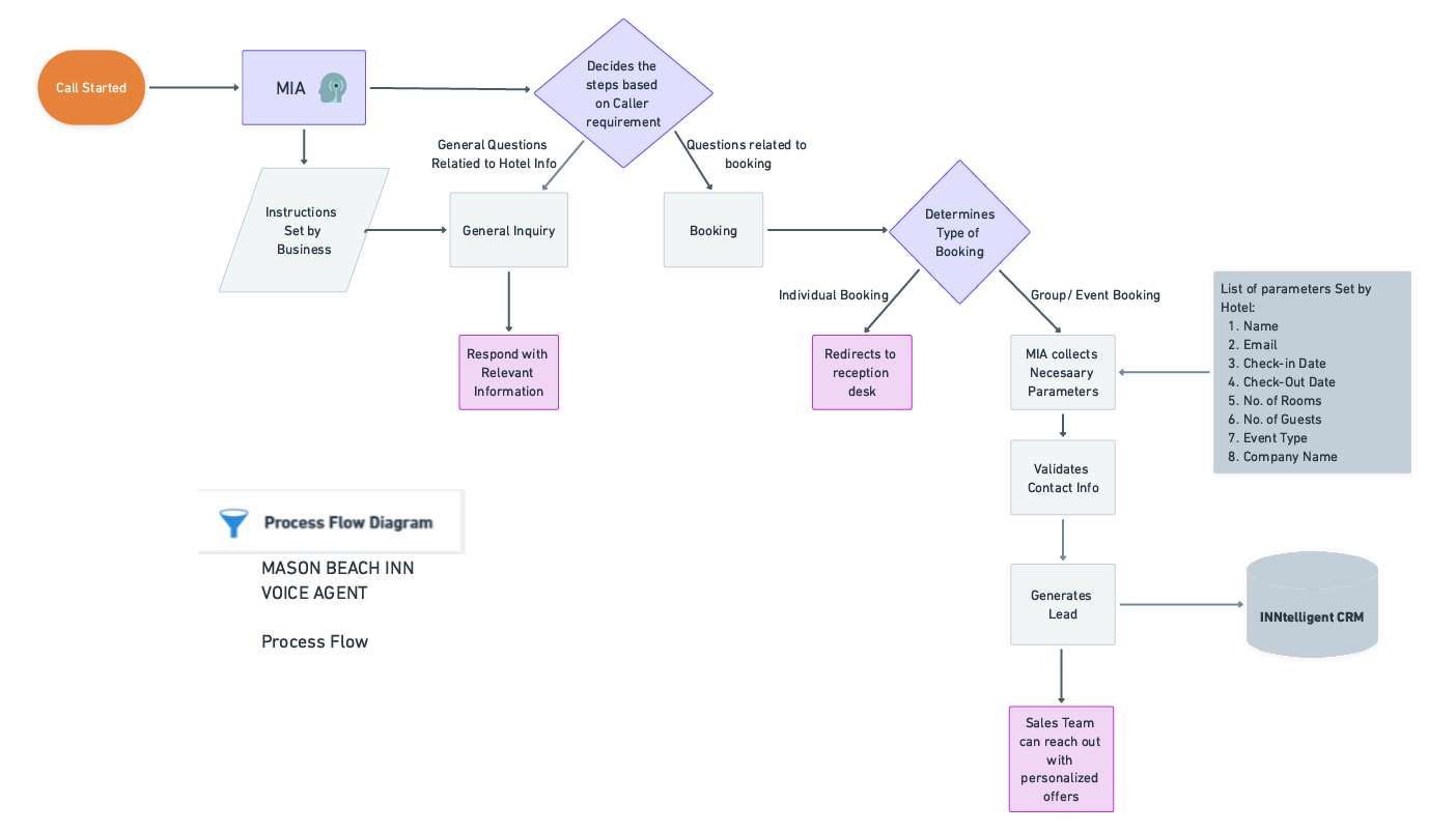
Case Study: Mason Beach Inn
The MIA Group Booking Workflow: From Guest Inquiry to Booking Confirmation.
Client Background
Mason Beach Inn, a boutique hotel nestled in Santa Barbara, had long struggled with managing group booking inquiries efficiently. The hotel faced three core challenges:
- Fragmented Lead Capture: Guest inquiries arrived through multiple channels, resulting in inconsistent and incomplete data records.
- Limited Hours Coverage: The hotel's existing system was restricted to business hours and a single telephone line. If a guest called after hours or while the receptionist was occupied, the lead went unanswered.
- Delayed Follow-Up: Without a centralised system, valuable group booking leads were sometimes lost due to slow or uncoordinated responses.
How MIA Transformed the Process
Mason Beach Inn turned to MIA to revolutionise its group booking workflow. By integrating both chatbot and voicebot capabilities, MIA enabled the hotel to:
- Capture inquiries in real time — regardless of the hour
- Guide guests step-by-step through the booking process, collecting dates, event details, and full contact information
- Extract and validate critical contact data on the spot, ensuring complete lead records
- Initiate proactive outbound follow-up calls automatically, even outside traditional support hours
Results
Since implementing MIA, Mason Beach Inn has experienced a remarkable transformation:
- Every group booking inquiry is now promptly captured and seamlessly fed into their CRM
- The sales team receives comprehensive, verified guest data for every lead
- Faster, more personalised follow-ups have driven significantly higher conversion rates
- The hotel now provides full support beyond regular business hours, eliminating after-hours lead loss entirely
Conclusion
MIA – My Intelligent Assistant is revolutionising group bookings in the hospitality sector by bridging the gap between guest inquiries and effective lead management. With:
- Round-the-clock availability
- Seamless, structured data capture
- Advanced voice-to-email contact extraction
- Proactive outbound follow-up
...MIA empowers hotels to transform every group booking inquiry into a valuable, confirmed lead.
Don't let another group booking slip through the cracks. Experience the power of MIA today — schedule a free demo and see the difference for yourself!
See MIA in Action — Free Demo
Book a personalised demo and see how MIA AI can transform your business operations in 48 hours — no developers required.
More Insights
